mRNA Vaccines Can Alter Human DNA, Study Shows
Pfizer’s Covid vaccine causes intracellular reverse transcription of BNT162b2 mRNA into human DNA in vitro, renewing concerns that vaccines may introduce spike protein into the nuclei of cells. TrialSite News has the story.
The findings emerged Friday in a peer-reviewed article entitled “Intracellular Reverse Transcription of Pfizer BioNTech COVID-19 mRNA Vaccine BNT162b2 In Vitro in Human Liver Cell Line” in the Current Issues in Molecular Biology Journal, an imprint of MDPI, the largest open-access publisher in the world and the fifth-largest publisher overall in terms of journal paper output.
Researchers Warn: Pfizer Vaccine May Affect Integrity of Genomic DNA
“Our study shows that BNT162b2 can be reverse transcribed to DNA in liver cell line Huh7, and this may give rise to the concern if BNT162b2-derived DNA may be integrated into the host genome and affect the integrity of genomic DNA, which may potentially mediate genotoxic side effects,” the authors warn.
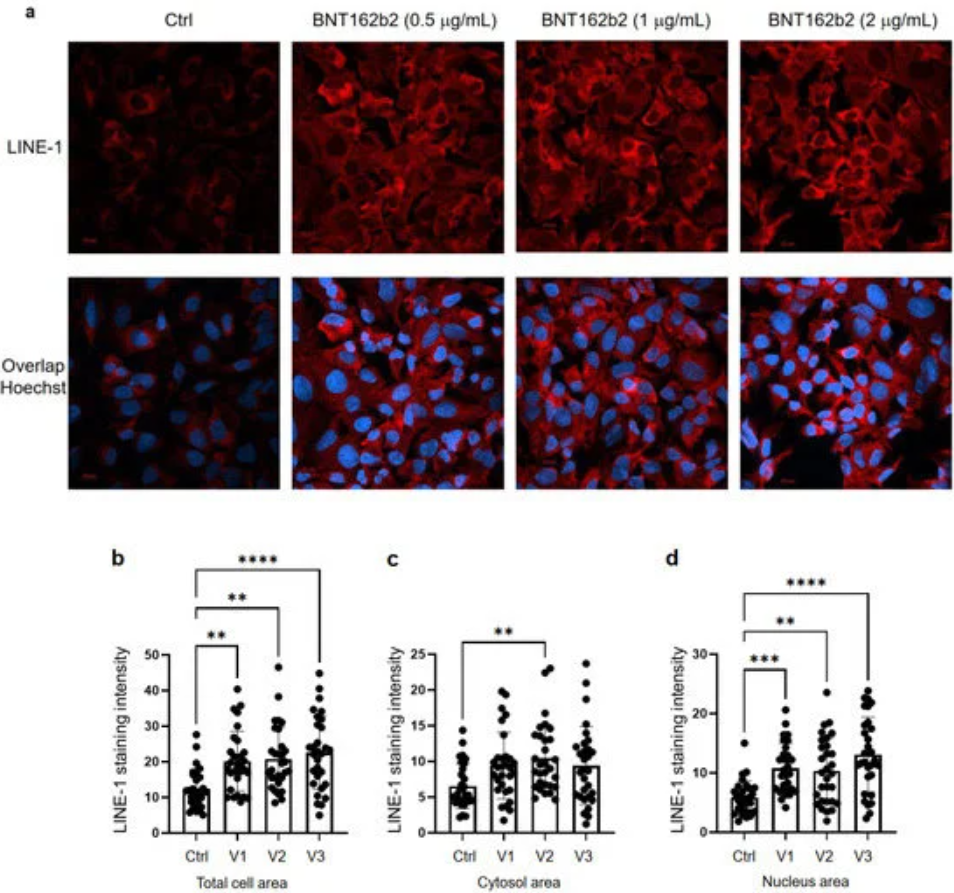
The study, authored by a team of Swedish researchers at Lund University, concluded that Pfizer’s COVID-19 mRNA vaccine entered the human liver cell line Huh7 in vitro and BNT162b2 mRNA was subsequently transcribed intracellularly into DNA within six hours of exposure. …
The authors conclude that BNT162b2 transfects into human liver cell line huh7 in vitro, altering LINE-1 expression and distribution. The authors also find that “BNT162b2 mRNA is reverse transcribed intracellularly into DNA in as fast as six hours upon BNT162b2 exposure.”
BNT162b2 is a lipid nanoparticle (LNP)-encapsulated, nucleoside-modified RNA vaccine (modRNA) which resembles gene therapy platforms. Pfizer’s mRNA vaccine encodes the full-length of SARS-CoV-2 spike protein. That spike protein is modified by two proline mutations to ensure antigenically optimal pre-fusion conformation, mimicking the intact virus to elicit virus-neutralizing antibodies.
A recent study showed that SARS-CoV-2 RNAs can be reverse-transcribed and integrated into the genome of human cells, which the authors said led them to investigate whether spike transfected by mRNA vaccines might have comparable effects.

mRNA Vaccines Effect on “Genomic Integrity” Should Be Studied
“At this stage, we do not know if DNA reverse transcribed from BNT162b2 is integrated into the cell genome,” the authors wrote. “Further studies are needed to demonstrate the effect of BNT162b2 on genomic integrity, including whole genome sequencing of cells exposed to BNT162b2, as well as tissues from human subjects who received BNT162b2 vaccination.”
Worth reading in full.
Postscript: It has been pointed out to the Daily Sceptic that while the paper we refer to in this article did conclude that by using the Huh7 cell line the Pfizer vaccine was able to enter liver cells as soon as six hours after injection, and that cells subsequently showed the presence of DNA that had been converted from the vaccine’s own genetic material, nevertheless two of the paper’s authors stated in a March 2022 Q&A on the Lund University website addressing misrepresentations of the work that the study’s objective was not to determine whether the Pfizer vaccine alters the human genome. “These findings were observed in petri dishes under experimental conditions, but we do not yet know if the converted DNA is integrated into the cells’ DNA in the genome – and if so, if it has any consequences,” co-author Magnus Rasmussen, a professor at Lund University, said.
Additionally, Rhys Parry, a postdoctoral research fellow at the University of Queensland, told the fact-checking website Health Feedback that the study does not present evidence that genetic material from the Pfizer vaccine actually enters the nucleus of the liver cells, where the cells’ own genetic material lives. In fact, the study itself stated in its conclusion that “at this stage, we do not know if DNA reverse transcribed from BNT162b2 is integrated into the cell genome” and called for “further studies”.
In our defence, we do not consider it reasonable to criticise Will Jones for failing to mention caveats made by two of the paper’s authors after our article was published. It is correct to say that “the study itself stated in its conclusion that ‘at this stage, we do not know if DNA reverse transcribed from BNT162b2 is integrated into the cell genome’ and called for ‘further studies’”. Will Jones’s article includes precisely that quote from the study.
To join in with the discussion please make a donation to The Daily Sceptic.
Profanity and abuse will be removed and may lead to a permanent ban.
So not safe and effective. Difficult to argue against people being lied to. Either things like this were not known and the trial status was over used or a small group of people knew and let it happen. Neither are good.
I imagine this study will be ignored like all the others. Anyone want their children jabbed? We are happy to accommodate that 🤯
“At this stage, we do not know if DNA reverse transcribed from BNT162b2 is integrated into the cell genome,” the authors wrote. “Further studies are needed to demonstrate the effect of BNT162b2 on genomic integrity, including whole genome sequencing of cells exposed to BNT162b2, as well as tissues from human subjects who received BNT162b2 vaccination.”
Surely, before this crap was injected into the arms of almost 2 thirds of the people on the planet – perhaps more – and in some cases by mandate, these studies should already have been done beforehand and this should have been categorically ruled out – no?
And this is what is now referred to as “the science”.
😐 Are there any conspiracy theories left?
The train now leaving 1984 is destined for the Brave New World….
“Politicians are not born;
they are excreted”.
Marcus Tullius Cicero
😅ha ha you made me chuckle … but it is so wrong if this is true!!
I am going to work shortly training day and we have been told by text to test… but no proof now needed. I have no sump but apparently I have to test ..
i will have to bite my lip because I want to tell them they need to stop this nonsense.. but need my job
have a good day all x
1984 and Brave New World were meant to be a warning, not a bloody instruction manual.
I concur…
seems that they should have come with a “burn after reading” warning lest they fall into the wrong hands
I read lots about viruses, exosomes etc, in 2020 and one thing that really struck me was how much of our “own” DNA is actually made up of old viruses that our cell nucleii for some reason incorporated into themselves.
So it doesnt surprise me that a “vaccine” which is actually a kind of virus, ie is made up of mRNA that instructs our cells to produce a protein just like a “real” virus does, might also become part of human DNA …
… the question is what is it going to do and it doesn’t sound good. 🙁
The mind blowing aspect is that they have injected this into people not knowing, there are too many unknowns! This should be pulled NOW, no wonder people turn to conspiracy.
Oh, they knew. Release of official Pfizer data from Australia
https://youtu.be/WmeWdc6-mwg
“turn to conspiracy”??
The “conspiracy” has been proved to be true almost 99% of the time and it is the “narrative” which has been shown to be nothing more than falsified data, junk science and a tissue of lies.
Last night on his GB NEWS programme Mark Dolan as his opening monologue urged his viewers to “question everything”
No 2 more true words were ever spoken.
Let’s conjecturethat it can also get into germ cell lines, and that when expressed it causes some harmful diseases. It could then be inherited.
You might hope that it would become extinct by natural selection, but that’s another over-simplification of Attenborough-type Darwinism. It could, instead, easily spread through the population by genetic drift according to near-neutral theory, even if deleterious, and cause harm to increasing numbers over generations.
Well done, you clever fellows.
The virus itself, if you believe in such a thing, has been shown to do exactly that.
https://www.pnas.org/content/118/21/e2105968118
Yes, likewise on the reading. I come at it as a layperson who has done a lot of reading.
I remember Zac Bush saying that 52% of the genes inside our body come from viruses that have been incorporated into our DNA.
The issue is that the incorporation of viruses into our DNA is one of the body’s most carefully controlled functions for obvious reasons. What we incorporate into our DNA defines our future existence as a species. To override those decisions through an experimental vaccine for a single virus and think that this meddling isn’t problematic is crassly stupid.
I’d never appreciated the symbiotic relationship we have with the virome. A lot of evolution apparently has come from viral transfer between species, so called horizontal gene transfer, rather than by classic gene mutations or sexual selection
I don’t properly understand what the potential problems are. But as Peter McCullough tweets
Side-by-side important reports reverse transcription, nuclear DNA code for Spike, both significant discoveries. Enormous implications of permanent chromosomal change and long-term constitutive Spike synthesis driving the pathogenesis of a whole new genre of chronic diseases.
What will the politicians do if this turns out to be a problem?
Ban any mention of it, I suppose…
They’ll put the blame onto jab-recipients for consenting to it. That whole “informed consent” thing that 95% of people ignored in favour of getting their facebook profile picture frame updated with “Thanks NHS for the vaccine”.
Oh god those pictures whilst proudly displaying the sticker. Just a cringe fest
Politicians are rats. They will turn against big pharmika the moment they have to save their own skins. Their issue will be the Covidians who took the poison, not us.
They said this could not and would not happen – might have put a fair few off I’d say, so fact checkers trotted out what they had been fed by big pharma.
What the future holds for the mrna jabbed, I know not.
What the results of the study actually mean remains to be seen – thoughts on that any geneticists/experts on this?
Indeed
https://www.reuters.com/article/factcheck-coronavirus-vaccines-idUSL1N2PK1DC
https://factcheck.thedispatch.com/p/could-the-mrna-vaccines-permanently?utm_source=url
“Fact” checking should be renamed “Ideology” checking.
As much as I’m sure this is factual, it goes against the narrative and thus is a waste of our thoughts.
… and then causes cancer: https://igorchudov.substack.com/p/dna-transcribed-from-pfizer-mrna?token=eyJ1c2VyX2lkIjo0NDU4MDkxMiwicG9zdF9pZCI6NDk0NTAzNTcsIl8iOiJ2TE5SZSIsImlhdCI6MTY0NjAzMzM2NiwiZXhwIjoxNjQ2MDM2OTY2LCJpc3MiOiJwdWItNDQxMTg1Iiwic3ViIjoicG9zdC1yZWFjdGlvbiJ9.InFqIQ-Nna12cAy9vdw7NMt9UsQliDAa32EadypnGkw&utm_source=url
Good grief. Thx for the link.
Blimey! Nothing to see here.
No wonder Russia / Ukraine has become the BIG ‘No, look over here’ spectacular.
Maybe they’ll have to keep it going forever à la Orwell.
https://market-ticker.org/akcs-www?post=245270
What it means….
Great explanation, thank you for the link.
Terrifying! This is head in the sand stuff.
“But we didn’t bother doing intermediate and longer-term study on the specifics of using mRNA (or, for that matter, a modified virus as with J&J) to deliver a partial viral payload in this regard before rolling it out. Instead, we just trusted that there’d be no integration. Indeed zero epigenic, mutagenic and teratogenic studies were done; they take years to do and we just flat-out didn’t bother. Where we had original control groups in the summer and fall of 2020 we intentionally destroyed them by giving the placebo arm of the original trials the drug three months later, making analysis on any sort of clean analytical basis impossible.”
I hope to goodness he is wrong…
He’s probably not.
Dr Been does a brilliant short video explaining this study for the non scientists
https://youtu.be/MjxlvduyJyc
There’s a poster in the comments section of that video (handle: Genesis Lung) claiming to be a molecular biologist, and he’s misrepresenting the paper. I’ve tried posting a rebuttal to his misrepresentations but YouTube keeps deleting my post every time I try, even after I’ve taken out all potential ‘sensitive’ words/terms. It’s a joke. He’s claiming the paper does not say what it clearly says, so I posted this. It’s a similar post to what I posted here when the paper was published: @Genesis Lung You’re misrepresenting the paper: ‘In the BNT162b2 toxicity report, no genotoxicity nor carcinogenicity studies have been provided. Our study shows that BNT162b2 can be reverse transcribed to DNA in liver cell line Huh7, and this may give rise to the concern [that] BNT162b2-derived DNA may be integrated into the host genome and affect the integrity of genomic DNA, which may potentially mediate genotoxic side effects.’ (My emphasis) https://www.mdpi.com/1467-3045/44/3/73/htm ‘Genomic DNA, or gDNA, is the chromosomal DNA of an organism, representing the bulk of its genetic material.’ http://www.biocompare.com/Cloning-and-Expression/6772-Genomic-DNA/ ‘Genotoxicity is defined as a destructive effect affecting the integrity of the genetic material of the cells (DNA, RNA).’ https://www.sciencedirect.com/topics/pharmacology-toxicology-and-pharmaceutical-science/genotoxicity So, this clearly raises the possibility that BNT162b2-derived DNA may affect the integrity… Read more »
This is what happens when man plays God. Who on Earth and who in their right mind thought that natural immunity, developed over millions of years, was inferior to a lab made concoction, developed over a few months and rushed into the marketplace?
‘Market’ being the operative word…
What market?, the jabs were coerced and funded by bureaucrats!
This won’t see light of day in MSM. Might get trashed by a ‘fact’ checker, but that’ll be about it. We live in wholly Orwellian times, but even Orwell didn’t foresee quite how many of the populace would be duped. Extraordinary.
I actually believe that this article might be just about one of the most important ever published by DS, as this might be one of the few sites prepared to carry it and explain it, as done by those of us BTL.
So that’s ANOTHER conspiracy theory that’s come true…. Damn we are good!
I’m 8 out of 8 so far on my “spoiler alerts” (we re-branded from Conspiracy Theorists the accepted 7 year timeline for predictions to become accepted dropped to below 2 years). Not too much sign of Health Camps yet (though HMP Five Wells may be one) but Digital ID and Social Credit are no longer “hiding in plain sight” – indeed are passing through Canadian parliament imminently and there is now MSM chatter about CBDCs being linked to social credit. Next up, a supra-national governance of public health… yep, the WHO will be given over-riding control of “pandemic” response protocols.
Expect a reverse-ferret from “This is dangerous fake news” to “We always said this was the intention of the mRNA therapies all along. Now rollup your sleeve for your DNA enhancement top-up”.
Genetic make-up of each and every person World over is mostly same and also tiny bit unique.
Unlike other animals we don’t have in-built automatic system that inhibits killing another of own species.
Thus, in other animals, numbers relate to genetic variety, but not so in humans.
Concern when numbers of other animals dwindle is insufficient variety for species to not become extinct.
When human genome elucidated, there was not as much variety as expected.
By how far can a person’s genetic make-up be modified (by mRNA jabs, organophosphate contaminated food, radiation etc) before cease to be genetically a human?
WEFetal started launching satellites 1000 at a time Feb 2020, been pouring organophosphates onto crops for decades and enforcing GM crops.
They firmly believe that we’re cause of all World’s problems and eradicating us will solve all problems. Frankly, it seems the other way round.
The Central Dogma of Evolution, that information only flows one way away from DNA. Turned out to be, errr, wrong. Oh you don’t understand. No, you don’t understand. So now every single person who took the vaccine has the code incorporated into their code whichever way you want to slice it. The floodgates have now been opened and mRNA vaccines have become normalised. We own your DNA. Your code is ours now. Scoff all you like, but this is why the mark of the beast in Revelations is specifically associated with the plague of the first bowl, greek word phialas, same as our word vial: the first vial which is poured out and mankind break out into sores and boils. That’s vaccine right there. And there’s association of the mark with the vaccine right there. Revelation 16:2. So we marched right in thinking we knew everything about how the immune system works and if we just give it a little tweak like that, oops, completely screwed up the genome now. No problem, we have a digital solution. Meanwhile Ezekiel 38 39. But sure, politics.
Well, I ain’t a Bible man, but I’ll take a look. I believe that “it’s all been done before, there is nothing new…”
I also believe Jesus was a very real guy who was sceptical and revealed the true nature of The Powers That Were. And in a very unenlightened move, they killed him, and created a martyr. I believe he died a human death. I believe that, if he were alive today, he would be dismayed that his fellow humans had turned him into a god. Just as he tried to free mankind by helping them take charge of their own destinies, and not by worshipping false gods…
My son has had pretty much a closed mind since the start, believes that Yeadon etc are ‘conspiracy theorists’ and did say that he would not look at anything that wasn’t ‘peer-reviewed’. Well, this is peer-reviewed. But I don’t want to show him, as he’s been willingly triple-jabbed, along with his partner (both in their 20s, hoping to start a family…), as – what good would it do, other than introduce even more ‘cognitive dissonance’, and probably great unhappiness too. After all, he can’t get unjabbed can he? Anyone else facing this problem where in some ways we want those we love to know what the hell has been done to them, but in other ways we don’t?
Yes. My 74 yr old mother was pressured into having two jabs by a friend she was living with in urgent circumstances…
Just found out a few days ago that my daughter got the jab so she could travel to Paris with her boyfriend. He had it a while ago and his parents are pro all this bollocks (they certainly had a hand in her decision).
Worse still my partner hid this from me and told me there was nothing she could do to stop her. My daughter definitely would have told her in advance, my answer was “well you could have told me for a start”.
I am still trying to come to terms with this, no idea what to do.
My 19 year old son has been jabbed so he can go and work in the US. My wife made the choice to get jabbed too. My daughter went with my wife to get jabbed when she turned 16 before Xmas.
My side-effects sympathy-meter has been set to Zero for all of them. They have made adult choices, they can live with those choices like adults.
She was coerced by his parents, they paid for the air fare. I understand her right to make decisions but for them to help her make it, I have a problem with that. I have never met them and probably best to stay that way.
My whole family! I tried to tell them, but for most it fell on deaf ears.
I got though to my BIL, not in time for him and his wife, but in time for him to reject the boosters, and any jabs for his 3 kids.
GVB shared a spike detox guide some mite find useful to share with family who woke up too late, I would add NAD to it (it helps repair DNA lots of reseach in the longevity field)
https://www.voiceforscienceandsolidarity.org/scientific-blog/spike-protein-detox-guide
great link!
I’m British Indian and in our clan I’ve observed industrial scale mass psychosis playing out. It’s frightening to witness how many just comply with a TV suit who speaks slowly and has letters after their name. My cousins are far more successful in the their fields of work than myself and all with lovely families, but when it comes to health – I have to admit they just can’t see it. There is a strong case of go along to get along in our culture. For better… or worse. Currently I’m forwarding actuary data from UK, US and German Life Insurers. Some of my relatives are bean counters so it speaks their language. With cousins who are looking to start a family I forwarded data on the rise of abortions, miscarriages. I am a family photographer at heart, so my profession doesn’t give my kudos and rank in my extended family circle, I’ll leave it there. I’m always looking to see what can help though. Dr Zelenko has a protocol, Rumble and Bitchute videos are a good point to start. Also, attached is a note, but do not know how well it works at this point. To be honest, I’m… Read more »
I know the feeling rtaylor – I am similar position – with all my family I am the only one who has seen it and is speaking out so they perceive me as a lone wolf who has “got the wrong end of the stick”.
I can see that they perceive there is safety in numbers and would prefer to go along with what everyone else is doing because “all those people can’t be wrong can they? and after all, our government wouldn’t want to harm us? and look at all those scientific people on the podiums beside the prime minister – they can’t be wrong can they?”
I could go on but I am sure you get my drift. All I can do is continue to challenge the narrative on a regular basis, but a lot of my family have distanced themselves from me and while I know that they are wrong, that doesn’t mean it doesn’t hurt.
I think all you can do is sit, wait hope nothing untoward happens and if it does lend a listening ear.
Deborah I know exactly how you feel. The jabs cannot be undone and unless someone who is triple jabbed and suffering and wants a protocol to try to reduce that asks me for it I am now reduced to saying nothing about the jabs.
That doesn’t mean I don’t want to say anything to them – because I do believe that people do need to know how they have been duped, just how harmful the jabs are, what they are for, what they will usher in and all in an effort to stop people having any more of the jabs that are most definitely NOT designed to make people healthy.
I am afraid I am currently reading the Librarian of Auschwitz – a brilliant book and the parallels with the present day become more prescient with every day that passes. In 2022 it seems that the gas chambers have been replaced with the mass jabbing centres – the outcome is likely going to be broadly similar.
..
You have to find it hard to believe these companies did not look at whether mRNA is transcribed into DNA in vitro.
Surely that’d be one of the top 5 questions that would be asked when messing with any new gene therapy?
If they just didn’t look for it, that’s just as criminal.
They knew, look up recent papers from Ralph Baric’s lab (he’ll be a contibuting author) on how they’re trying to get round recombination in mRNA vax research.
Those darn conspiracy theorists are right yet again!
Forgive my being behind the curve somewhat, but would somebody please confirm that the AZ job did not have this technology, but most of the others did?
Asking on behalf of jabbed family members.
Professor Delores Cahill was warning about this early on and explained why. Those who’ve been tracking this thing from the beginning will be aware. Naturally, the ‘fact checkers’ were all over it quoting ‘experts’ making sure that it was branded a conspiracy theory at the time.
The recent paper co-authored by McCullough indicates that the Pfzr effectively disregulates the human gene which acts as a cancer suppressor.
I have an ultra rare inherited genetic condition for which a mRNA gene therapy based drug platform is being utilised to develop a drug therapy. It passed through ‘proof of concept’ a few years back and then onto animal model protocols and has now moved into human trials. This has taken years. Knowing what I know about how long it takes a novel drug therapy to go through testing etc I was instantly aware that this c19 new drug could not possibly be declared ‘safe and effective’ in merely a few months.
It seems like only yesterday anyone speculating or merely asking the question about whether mRNA was able to cause cellular change at DNA level was a conspiracy theorist, spreading mis/disinformation and fake news.
How odd that all the conspiracy theories, mis/disinformation and fake news have turned out to be true – and of course the previous naysayers are all claiming they were saying the same things all along. Funny old World.
I think there is about to be a Revolution in attitudes to this pointless “jab”.
Just looked at The Telegraph – even their news section now has a piece on vaccine compensation claims. The comments seemed to be 90% in the direction of the vaccines being dangerous and making no sense.
I would hate to be a government leader who told everyone to get “jabbed” when this Revolution gets into full flight. It will not be pleasant.
I would like to see them meet the same fate as King Faisal II of Iraq did, 1958.
I hope that’s not ‘profanity’.
So exactly what the Conspiracy Theorists, shut down by Social Media Fact checker fascists were saying 18 months ago.
Looks like Dolores Cahill called it accurately from the very outset.
What have Pharma done to the world – and Gates wants more!
There Are Now 365 Studies that Prove the Efficacy of Ivermectin and HCQ in Treating COVID-19. Any hospital administrator who mandated the shots to employees to comply with the government mandate for Medicare and Medicaid reimbursement and who refused to allow alternative treatments to be tried, doctors who pushed their patients to take the EUA drug without giving fully informed consent, anyone who forcefully administered the shot, the AMA, AAP, Boards of Health, CDC, FDA, NIH, WHO, scientists who participated in the development, Big Pharma (Pfizer, Moderna, J&J, Astra Zeneca, et. al.), anyone who pushed the sick into nursing homes resulting in deaths, all must be arrested, prosecuted, tried and if found guilty sentenced to prolonged imprisonment and fines or death for intentional homicide. Get your ivermectin before it is too late! https://ivmpharmacy.com
Only now you are reporting this?
I’ve been hearing about this since april/may 2020
Another conspiracy theory comes true. I’m no longer even surprised, just sick to the core of all this.
This should have been your lead article today. Let’s have proper closure on covid before we start the next man made fugazi about Russia and Ukraine being at war. You have to know this isn’t real.